ÎÅÍÜÈñ¤Î»Ùµë´ð½à¡¡ÎáÏÂ7ǯÅÙÈÇ 
| ÈÇ |
ÎáÏÂ7ǯÅÙÈÇ |
| µ¬³Ê |
B5¡¦632ÊÇ |
| ȯ¹Ôǯ·î |
ÎáÏÂ7ǯ7·îȯ´© |
| Ãø¼Ô¡¦ÊÔ¼Ô |
- |
| ¾¦ÉÊâ |
140432 |
| ISBN |
978-4-7894-0432-7 C3047 \3400E |
| Äê²Á |
ËÜÂÎ3,400±ß¡ÜÀÇ |
| ÈÎÇä²Á³Ê |
3,740
±ß¡ÊÀǹþ¡Ë |
| ͽÌó¾¦ÉÊÈ÷¹Í |
|
³Æ¼ï»Ü½Ñµ¡´Ø¤äÊݸ±¼Ô¡¢¹ÔÀ¯´Ø·¸¼Ô¤Ëɬ·È
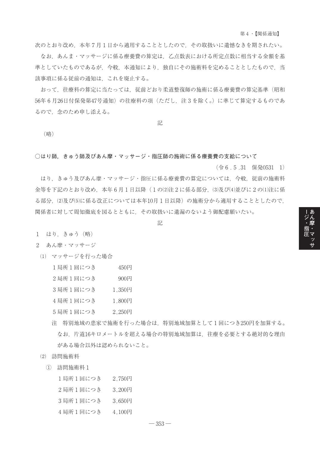
¡ûÎáÏ£¶Ç¯10·î¤«¤é¼Â»Ü¤µ¤ì¤Æ¤¤¤ë¡¢¤Ï¤ê¡¢¤¤å¤¦µÚ¤Ó¤¢¤óËࡦ¥Þ¥Ã¥µ¡¼¥¸¤Î¿·»Ü½ÑÎÁ¶â¤Î¼è°·¤¤¤Ë´Ø¤¹¤ë£Ñ¡õ£Á¤ò·ÇºÜ¡ª
¡ûÎáÏ£¶Ç¯12·î£²Æü¤«¤é¤Î¥Þ¥¤¥ÊÊݸ±¾Ú¤Ø¤Î°ìËܲ½¤Ë¤è¤ë¥ª¥ó¥é¥¤¥ó»ñ³Ê³Îǧ¤Ë·¸¤ëα°Õ»ö¹à¤â¼ýÏ¿¡£
¡û¤½¤Î¾¡¢½ÀÆ»À°Éü¤ÎÌÀºÙ½ñ´Ø·¸¡¦Ä¹´üÉѲó¤ÎÄþ¸º´Ø·¸¤Ë·¸¤ë¿·µ¬£Ñ¡õ£Á¡¢ÎáÏ£·Ç¯£´·î¤«¤é¤ÎÁõ¶ñ¤Î²þÄê²Á³ÊÅù¤Ë¤Ä¤¤¤Æ¤â¼ýºÜ¡£
½ÀÆ»À°Éü¡Ê»ö¼Â¾å¸½ÊªµëÉÕ¡Ë¡¢¤¢¤óËࡦ¥Þ¥Ã¥µ¡¼¥¸¡¦»Ø°µ¡¢¤Ï¤ê¡¦¤¤å¤¦¡¢¼£ÎÅÍÑÁõ¶ñ¡¢ÎØ·ìÍÑ·ì±Õ¡ÊÀ¸·ì¡Ë¤Î³Æ¼ï´ð½àÎÁ¶â¤È¤È¤â¤Ë¡¢ÎÅÍÜÈñ»Ùµë¤Î¤¿¤á¤Îα°Õ»ö¹à¤äµ¿µÁ²ò¼á¤Ê¤ÉÊݸ±ÀÁµá¾å¤Î¼ê³¤¤ä¼è°·¤¤¤òÌÖÍ夷¤Æ¤¤¤Þ¤¹¡£
¤³¤Î¾¦ÉʤÏÅŻҽñÀҤǤâÈÎÇ䤷¤Æ¤¤¤Þ¤¹
Ëܽñ¤Î¹½À®
Â裱¡¡ÎÅÍÜÈñ¤Ë¤Ä¤¤¤Æ
Â裲¡¡¼£ÎÅÍÑÁõ¶ñ¤Î»Ùµë
¢£ÊäÁõ¶ñ¤Î²Á³Ê´ð½àÎã
Â裳¡¡½ÀÆ»À°Éü»Õ¤Î»Ü½Ñ
Â裴¡¡¤¢¤óËࡦ¥Þ¥Ã¥µ¡¼¥¸¡¦»Ø°µ»Õ¤Î»Ü½Ñ
Â裵¡¡¤Ï¤ê»Õ¡¢¤¤å¤¦»Õ¤Î»Ü½Ñ
¢£¤¢¤óËࡦ¥Þ¥Ã¥µ¡¼¥¸¡¦»Ø°µ»Õ¡¢¤Ï¤ê»Õ¡¢¤¤å¤¦»Õ¤Î»Ü½Ñ¤Ë·¸¤ëÎÅÍÜÈñ¤Ë´Ø¤¹¤ë¼õÎΰÑǤ¤Î¼è°·¤¤
Â裶¡¡À¸·ìÂå
Â裷¡¡°ÜÁ÷Èñ
Categories ¾¦ÉÊ¥«¥Æ¥´¥ê
¿ÇÎÅÊó½· > ÎÅÍÜÈñ¤Î»Ùµë´ð½à¡¡ÎáÏÂ7ǯÅÙÈÇ
¿ÇÎÅÊó½· > ɱ¡ > ÎÅÍÜÈñ¤Î»Ùµë´ð½à¡¡ÎáÏÂ7ǯÅÙÈÇ
¿ÇÎÅÊó½· > Êݸ±¼Ô¡¦¿³ººµ¡´Ø > ÎÅÍÜÈñ¤Î»Ùµë´ð½à¡¡ÎáÏÂ7ǯÅÙÈÇ
¿ÇÎÅÊó½· > °åÎÅ´ØÏ¢´ë¶È > ÎÅÍÜÈñ¤Î»Ùµë´ð½à¡¡ÎáÏÂ7ǯÅÙÈÇ
ÅŻҽñÀҤΤª¼è°·¤¤¤¬¤¢¤ë¾¦ÉÊ > ÎÅÍÜÈñ¤Î»Ùµë´ð½à¡¡ÎáÏÂ7ǯÅÙÈÇ
ÆÃ½¸¡§ÎáÏÂ7ǯÅÙ¡¡Ìô²Á²þÄꡦ¿ÇÎÅÊó½·´ØÏ¢½ñÀÒ > ÎÅÍÜÈñ¤Î»Ùµë´ð½à¡¡ÎáÏÂ7ǯÅÙÈÇ
¤³¤Î¾¦ÉʤòÇã¤Ã¤¿¿Í¤Ï¡¢¤³¤Á¤é¤â¹ç¤ï¤»¤ÆÇã¤Ã¤Æ¤¤¤Þ¤¹